Our great-grandparents Jan and Weronika Lewandowska Maciejewski came to America in December 1883 with their baby Antoni. American records said Antoni was born in Germany-Poland, or Prussia.
Using the record of Jan’s death in 1896 and the baptism records of Antoni’s siblings at St. Stanislaus RC Church in Buffalo, New York, I was able to find Jan and Weronika’s 1869 marriage record in the parish registers of Kościół św. Jana Chrzciciela (Church of St. John the Baptist) in Niezywienc, Strasburg, Westpreußen, Preußen, which is now Nieżywięć, Bobrowo, Brodnica County, Kuyavian-Pomeranian Voivodeship. However, Antoni‘s birth in 1883 was not listed in the Nieżywięć church records!
After more research, I finally found Antoni Maciejewski‘s birth record in the Toruń archives. He was born 17 Feb 1883 in the little village of Zgniłobłoty (Zgnilloblott, Zgniłebłoto, Faulenbruch, Königsmoor) near Wądzyn, in the Kuyavian-Pomeranian Voivodeship. His birth name was listed as Anton Marzejewski in the German record. His birthdate, his parents’ names, and the general area match what we know about him.

1883 Anton Marzewski birth – Toruń Archives
Once I found Antoni’s birth in the Toruń Archives, I went to Kartenmeister.com to learn more about Wonsin and Zgnilloblott.


Both entries identify the Catholic Parish as Bobrau. A search at the LDS Church Family History Center for Germany, Preußen, Westpreußen, Bobrau – Church records lists Kościół rzymsko-katolicki. Parafja Bobrowo (Brodnica) and more research identified the church as Kościół pw. św. Jakuba, Parish Church of Saint James the Apostle.

Kościół pw. św. Jakuba, Parish Church of Saint James the Apostle, Bobrowo, Poland

1883 Anton Maciejewski baptism record


As expected, the column headings are Latin. Antoni’s father’s and grandfather’s names are Maciejewski, but the middle letters “ci” look something like”rz” so it looks a bit like Marzejewski. The baptism record says he was born on February 15th and baptized on February 18th, but Antoni consistently claimed the birthdate of 17 February 1883 in American records. Antoni‘s father Jan Maciejewski was born in Tillitz, and his father was Tomasz, so Antoni’s godfather may have been his grandfather, his uncle, or one of their cousins.
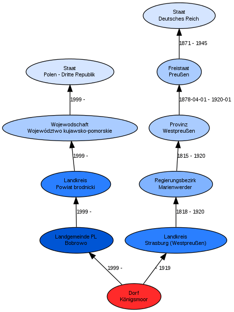
In 2010, the Bobrowo Parish celebrated its 750th anniversary. Over the course of hundreds of years, this area has been alternately German and Polish, with names that changed accordingly. The German Genealogical GenWiki website offers this graphic of the modern and older German history of the place called Zgniłobłoty, Zgnilloblott, Zgniłebłoto, Faulenbruch, and Königsmoor:

I like historical fiction, and a Google search for “Zgnilloblott” brought me to page 96 from Levin’s Mill by Johannes Bobrowski, translated by Janet Cropper (New York : New Directions, ©1996). It is described as “A comic tale from a German writer on a miller’s efforts to ruin the Jewish migrant who built a mill downstream. The time is 1874, the setting a West Prussian village of Jews, Poles, Germans and Gypsies.”
I bought the book.
Update April 2020 My grandfather Antoni Maciejewski‘s godmother was Marianna Waleńska. Marianna Waleńska was also the name of the wife of Stanisław Winialski and the documented mother of Zygmunt, Bolesława, Walenty, and Teodor Winialski, who were baptized in Ruże, Zbójno, in Russian occupied Poland between 1878 and 1888. I am a DNA match to two of the great-grandsons of Stanisław Winialski and Marianna Waleńska from Connecticut.
Sources:
“Archiwum Państwowe w Toruniu,” database, Genealogia w Archiwach (www.genealogiawarchiwach.pl: accessed January 2018), Anton Marzewski; citing Urząd Stanu Cywilnego.
Church photo was taken by Przemysław Jahr / Wikimedia Commons – Own work, Public Domain, https://commons.wikimedia.org/w/index.php?curid=3962127
http://wiki-de.genealogy.net/GenWiki:GenWiki
http://www.bobrowo.org.pl/asp/pl_start.asp?typ=14&menu=412&strona=1&sub=323
https://books.google.com/books?isbn=0811213293
https://en.wikipedia.org/wiki/Brodnica_County
https://en.wikipedia.org/wiki/Gmina_Bobrowo
https://en.wikipedia.org/wiki/Kuyavian-Pomeranian_Voivodeship
https://en.wikipedia.org/wiki/Nie%C5%BCywi%C4%99%C4%87,_Kuyavian-Pomeranian_Voivodeship
https://en.wikipedia.org/wiki/W%C4%85dzyn%2C_Kuyavian-Pomeranian_Voivodeship
https://en.wikipedia.org/wiki/Zgni%C5%82ob%C5%82oty
https://myfamilyhistoryresearch.wordpress.com/2015/02/22/maciejewski-from-tylice
https://myfamilyhistoryresearch.wordpress.com/2015/04/10/st-stanislaus-baptism-records
https://myfamilyhistoryresearch.wordpress.com/2015/04/21/marriage-of-johann-maciejewski-and-veronica-lewandowska-in-niezywiec-prussia
https://myfamilyhistoryresearch.wordpress.com/2015/05/23/antoni-maciejewski
https://myfamilyhistoryresearch.wordpress.com/2017/12/25/torun-gingerbread
https://wiki-de.genealogy.net/GOV:KONOORJO93OG
https://www.familysearch.org/search/catalog/576420
https://www.familysearch.org/search/catalog/results?count=20&placeId=51708&query=%2Bplace%3A%22Germany%2C%20Preu%C3%9Fen%2C%20Westpreu%C3%9Fen%2C%20Bobrau%22
Kartenmeister.com
Comments on: "1883 Birth of Antoni Maciejewski in Zgniłobłoty, West Prussia" (8)
[…] seeing how the Maciejewski name was misspelled in German and American records, and knowing that Jan and Weronika Lewandowska Maciejewski came to America […]
LikeLike
[…] Prussia, now Kujawsko-Pomorskie in north-central Poland, where my father’s grandparents and father were born, […]
LikeLike
[…] to census and other records, our grandfather Antoni Maciejewski was born in 1883 and came to America with his […]
LikeLike
[…] Born 17 Feb 1883, Antoni Maciejewski was only a baby when he arrived in Buffalo from Prussia in December 1883 with his parents, Jan and Weronika Lewandowski Maciejewski. Along with his mother, Antoni became an American citizen when his father Jan Maciejewski was naturalized in 1890. Antoni‘s brothers and sisters were born in Buffalo, and were therefore native born American citizens. […]
LikeLike
[…] 1883, Jan and Weronika Lewandowska Maciejewski immigrated to Buffalo, New York, with their infant Antoni. The family grew with the arrival of Konstanty (August), Wiktorya (Dorota), Marya, Anna, and […]
LikeLike
[…] She became pregnant again, and nine months later, in February of 1883, they had my grandfather Antoni. Later that same year they immigrated to America, where they added five more children to their […]
LikeLike
[…] But their son, my grandfather Antoni Maciejewski, was not born/baptized in Nieżywięć! I searched civil records from the Torun archives and found my grandfather’s birth record in 1883 in Zgniłobłoty… https://myfamilyhistoryresearch.wordpress.com/2018/02/13/1883-birth-of-antoni-maciejewski-in-zgnilob… […]
LikeLike
[…] Polish. I was familiar with the villages of Zgniłobłoty and Bobrowo because my grandfather “Antoni Maciejewski was born in Zgniłobłoty and baptized in Bobrowo” in […]
LikeLike