Martin Szczepański‘s naturalization application and certificate, and Martin and Anna‘s census records and other documents consistently said they had come to the United States in 1881. Looking at a Hamburg passenger manifest for Martin and Anna Szczepański from that time, I found another example of chain migration, in which people living in a place tended to move away together.

The Dampfschiff (steamship) Dresden took passengers on route to Amerika via Glasgow with Captain Reay under an English flag. The port of arrival was Leith, Scotland, and the departure date was 1 Mrz 1881 (1 Mar 1881) from the port of Hamburg, Germany. The destination was listed in the index as New York, but I have not yet found any arrival documents.
Although their name is spelled as Szepanowski, name misspellings and variations are not uncommon in ship manifests. Martin is 27 and Anna is 23, which matches their known ages in 1881. In the ship manifest, Martin’s present status or occupation (Bisheriger Stand oder Beruf) is listed as as Landmann or Landsarbiter, a farm worker. While Martin and Anna list their previous residence (Bisheriger Wohnort) as Marienwerder, Westpreußen, further down the page, Michael Schnitzki and Nicolaus and Rosalie Doblonski and their children Theophil and Eva more specifically list the small village of Kl. Schönbrück as their previous residence.
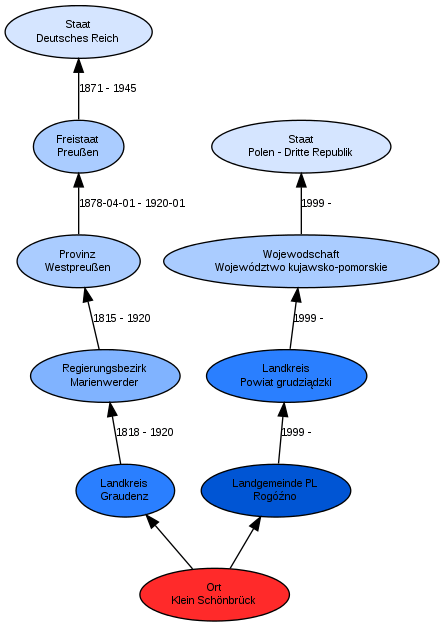
Marienwerder was both a government region (Regierungsbezirk) of the province of Westpreußen from 1815 until 1945, as well as the German name for the town of Kwidzyn.
Klein Schönbrück (in Polish Szembruczek) was in Graudenz Landkreis in the Marienwerder Regierungsbezirk, as is illustrated in this graphic of the older German history of Klein Schönbrück, from the German Genealogical GenWiki website.

For a modern analogy, I live in the town of North Kingstown, in Washington County, state of Rhode Island (officially, the State of Rhode Island and Providence Plantations), in the United States of America. Although not on official maps, the southern half of the state is referred to as “South County.” The region is called “New England,” and I am likely to reply with any of these names when I am asked where I am from.
Assuming that these are our ancestors, did Martin and Anna actually live in the town Marienwerder/Kwidzen before they boarded the ship or were they referencing the region from which they had come? I will keep looking for any records of the ship’s arrival in New York or any other references to Martin and Anna Szczepański.
Update Apr 2018: TheShipsList®™ – ( S. Swiggum) identifies the ship Dresden, built in 1865, was 807 tons and part of the fleet of the Leith, Hull & Hamburg Steam Packet Co., in service until 1916, when it was “sunk by U.Boat off Nab Light Vessel.” It appears that this ship took passengers bound for America to Scotland. This may be why I could not find a record of the ship’s arrival in North America.
Sources
https://gov.genealogy.net/item/show/SCHUC2JO93MN
https://myfamilyhistoryresearch.wordpress.com/2017/11/03/finding-szembruczek/
https://myfamilyhistoryresearch.wordpress.com/2017/12/14/the-other-szczepanski-children/
https://myfamilyhistoryresearch.wordpress.com/2018/01/24/chain-migration/
Staatsarchiv Hamburg. Hamburg Passenger Lists, 1850-1934 [database on-line]. Provo, UT, USA: Ancestry.com Operations, Inc., 2008.
Original data: Staatsarchiv Hamburg, Bestand: 373-7 I, VIII (Auswanderungsamt I). Mikrofilmrollen K 1701 – K 2008, S 17363 – S 17383, 13116 – 13183.
TheShipsList®™ – ( S. Swiggum), http://www.theshipslist.com/ships/lines/leith.shtml.
Leave a comment